映泰NF61V主板说明书
更新时间:2026-01-29 15:42:30
映泰NF61V主板说明书
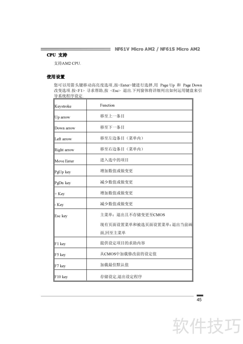
映泰NF Micro AM主板详细使用指南。全面介绍其安装过程、功能操作说明以及常见问题的解决方案,助您轻松掌握和快速解决问题。
这是一份关于映泰NF Micro AM板的使用手册,包含安装教程和常见故障解决方案,助您轻松上手并享受高效性能体验。
免费、绿色、专业的手机游戏中心下载安装平台-游家吧
更新时间:2026-01-29 15:42:30
映泰NF Micro AM主板详细使用指南。全面介绍其安装过程、功能操作说明以及常见问题的解决方案,助您轻松掌握和快速解决问题。
这是一份关于映泰NF Micro AM板的使用手册,包含安装教程和常见故障解决方案,助您轻松上手并享受高效性能体验。
热门文章
更多最新推荐
更多
仙侠魔幻|207.5mb
模拟经营|427.2mb
角色扮演|763m
桌游|49.9mb
学习办公|88.2mb
生活服务|57.4m
动作冒险|98.2mb
动作冒险|348.4m
休闲益智|30.2mb
模拟经营|43.85mb
角色扮演|
学习办公|19.5M
最新更新
更多
系统工具|29.5m
学习办公|36.8m
角色扮演|763m
体育竞技|685.68mb
学习办公|42.96mb
角色扮演|105.3m
生活服务|20.9m
角色扮演|1.28gb
生活服务|51.6mb
学习办公|8.1mb
生活服务|208.68mb