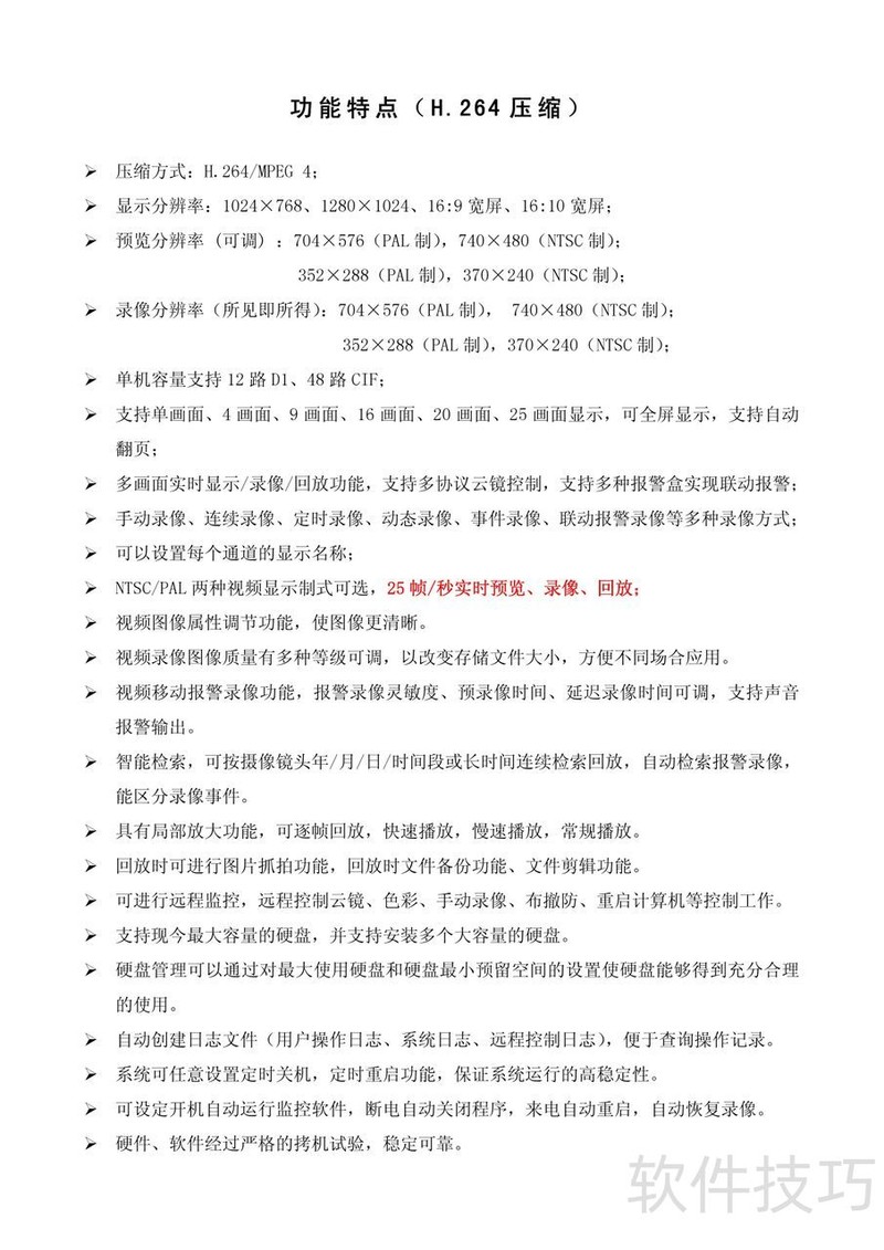
贵创电子视频采集卡说明
更新时间:2026-04-13 15:28:46
贵创电子视频采集卡说明
本文是贵创电子视频采集卡的使用指南,详述操作步骤与常见问题处理方法。
、 本文是贵创电子视频采集卡的使用指南,详细说明操作步骤与常见问题的处理方法。
免费、绿色、专业的手机游戏中心下载安装平台-游家吧
更新时间:2026-04-13 15:28:46
本文是贵创电子视频采集卡的使用指南,详述操作步骤与常见问题处理方法。
、 本文是贵创电子视频采集卡的使用指南,详细说明操作步骤与常见问题的处理方法。
最新推荐
更多
休闲益智|64.8m
生活服务|57.5mb
休闲益智|395m
模拟经营|73.1m
角色扮演|1.43g
视频直播|35.1mb
角色扮演|246.3m
休闲益智|62.0mb
生活服务|
系统工具|29.4MB
最新更新
更多
休闲益智|64.8m
动作冒险|98.7m
生活服务|
系统工具|5.7m
生活服务|62.9mb
视频直播|56.9m
视频直播|
生活服务|15.4mb
学习办公|11.0mb
学习办公|7.5mb
学习办公|35.0mb