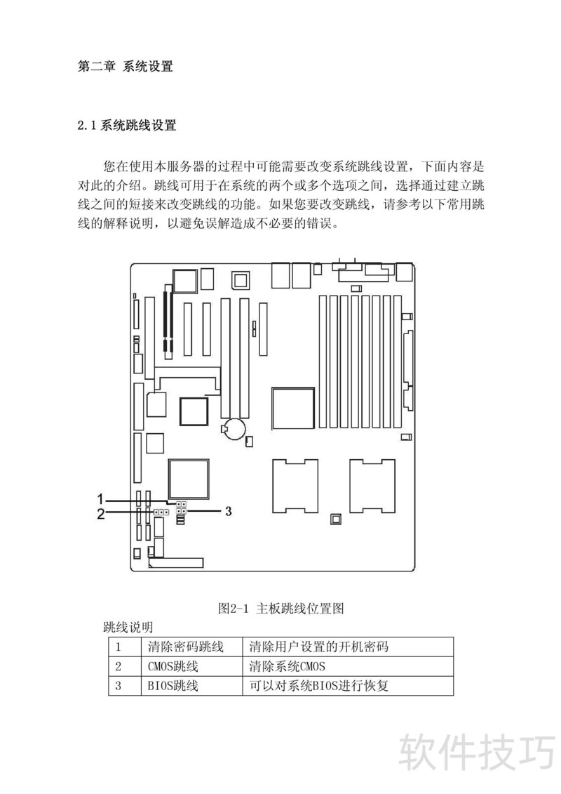
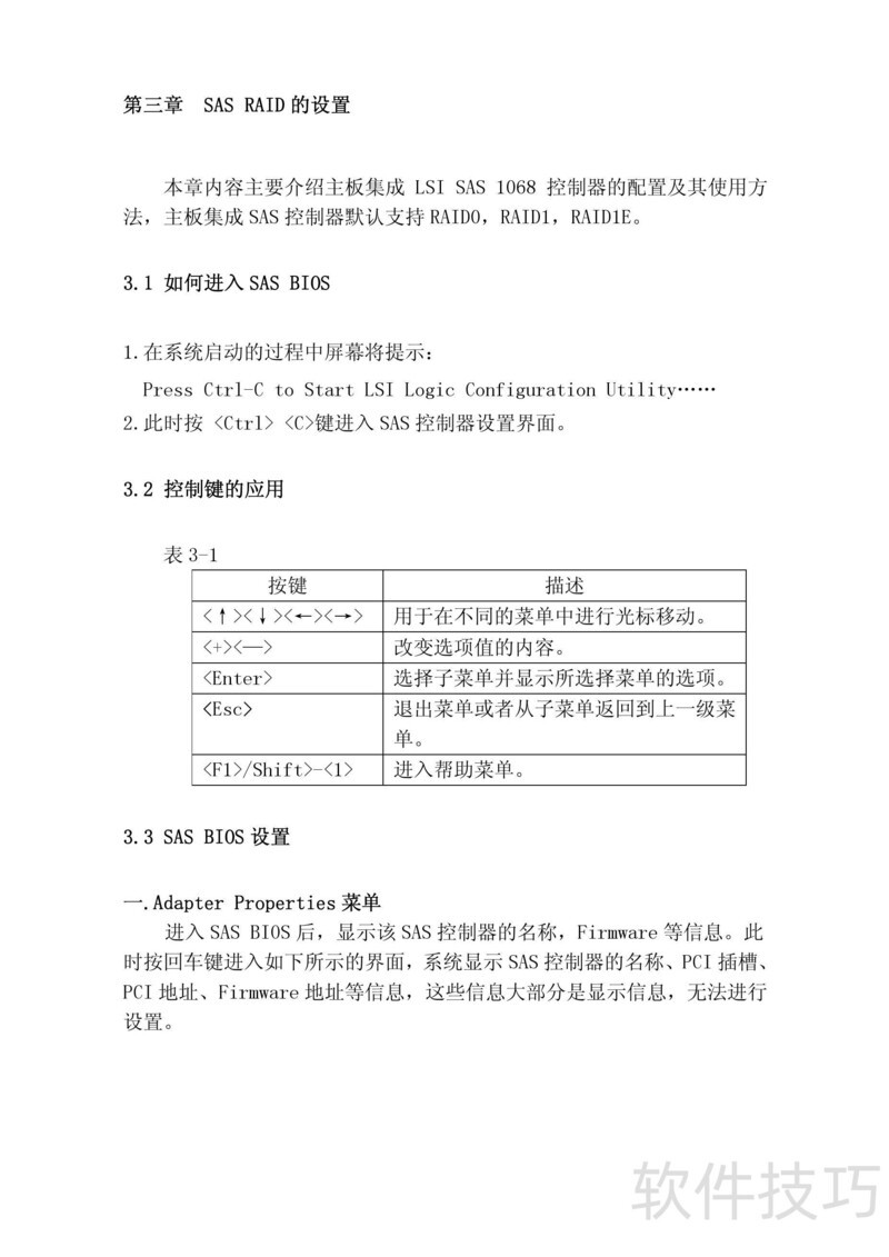
NF295D2服务器用户手册 时间:2025-12-25 龙运天下承运端 类型:系统工具 大小:43.1mb 语言:简体中文 评分: 查看详情 NF295D2服务器用户手册 了解浪潮英信服务器NF最新版本用户手册!全新详细内容涵盖操作指南及常见问题解决策略,助您高效掌握设备运用。迅速提升您的运维能力吧! 全新版本浪潮英信服务器NF户指南:掌握轻松体验新科技!详尽解析操作步骤和常见故障解决策略,助您高效管理服务器,轻松应对挑战。
龙运天下承运端 类型:系统工具 大小:43.1mb 语言:简体中文 评分: 查看详情 NF295D2服务器用户手册 了解浪潮英信服务器NF最新版本用户手册!全新详细内容涵盖操作指南及常见问题解决策略,助您高效掌握设备运用。迅速提升您的运维能力吧! 全新版本浪潮英信服务器NF户指南:掌握轻松体验新科技!详尽解析操作步骤和常见故障解决策略,助您高效管理服务器,轻松应对挑战。