免费、绿色、专业的手机游戏中心下载安装平台-游家吧

当前位置: 首页 > 教程攻略 > WS5004分割器使用指南

WS5004分割器使用指南

时间:2025-12-22

龙运天下承运端
  • 类型:系统工具
  • 大小:43.1mb
  • 语言:简体中文
  • 评分:
查看详情

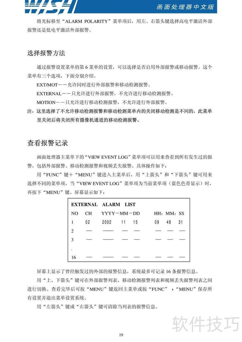
WS5004分割器使用指南

WS面分割器用户指南提供详细的操作流程和常见问题解决方案,指导您安全有效地使用此设备。

、 本文是WS5004画面分割器使用说明书,详细讲解产品操作步骤及常见问题的处理方法。

精品推荐

相关文章

最新资讯

热门文章

更多

最新推荐

更多

最新更新

更多