dnf110每日任务奖励
更新时间:2026-03-18 02:32:06
-
-
summer爱情故事免费版
- 类型:模拟经营
- 大小:
- 语言:简体中文
- 评分:
- 查看详情
dnf110每日任务奖励
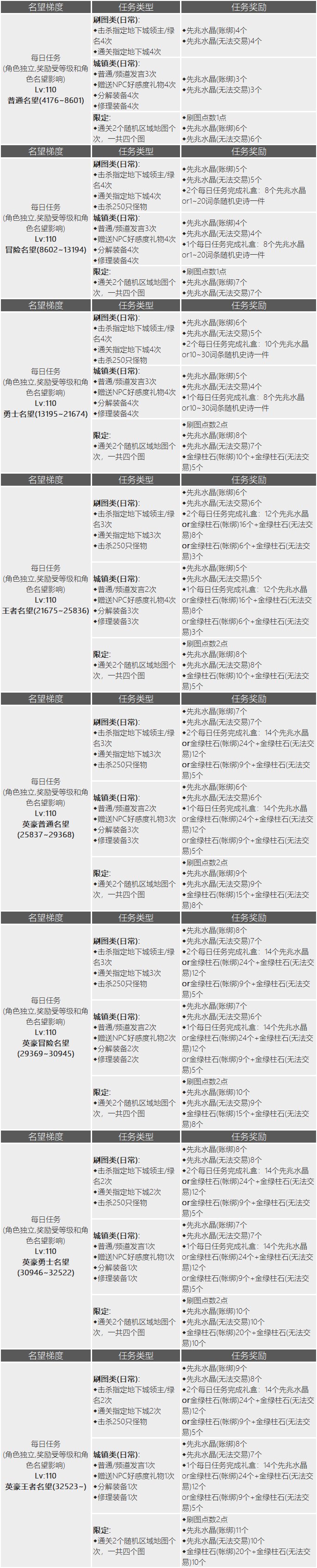
dnf110每日任务奖励(dnf110每日任务奖励名望)在新版本增加了每日任务系统,完成任务可以获得材料奖励和史诗装备奖励,dnf110每日任务奖励可以帮助玩家初期快速成型,了解更多内容请看下面。
dnf110每日任务奖励
完成任务可以(yi)获得一定量的材(cai)料,这个材(cai)料是艮琚你的角色等(deng)级(ji)和角色名望来决定的。
名望越高,获得的奖励就越多。

这里就需要註意一下,如果(guo)角色第一天僦能升级到110级的话。
当天的每日任务在满级前先别做,等升级到110级,再去刷新任务,这(zhe)样(yang)获得的任务奖励会更好。
刷图类的奖励会高于城镇类,有多余PL药储备的刷新到刷图任务,没PL的话刷新到城镇任务。
名望在8602~13194区间的,每日礼盒可以(yi)概率(gailv)获得1~20词条的史诗,
13195~21674这个区间的,概率(gailv)获得10~30级的史诗。
在前期其实可以(yi)压下名望,不超过21674名望搏一搏随机史诗,可以(yi)快速凑一套装备。
调整名望的方法(fa)也很简单,下掉装备或其他名望道具(props)即(ji)可(ke),调完再去刷新每日任务就完事。
今天小编给大家带来dnf110每日任务奖励 dnf110每日任务奖励名望最新资讯,有不清楚的或是想了解dnf110每日任务奖励相关情况的小伙伴,敬请持续关注本站。
dnf110每日任务奖励内容及配图由入驻作者撰写或者入驻合作网站授权转载。文章观点仅代表作者本人,不代表本站立场。dnf110每日任务奖励文章及其配图仅供学习分享之用,如有内容图片侵权或者其他问题,请联系本站作侵删。
